高素质高效率的“一站式殡葬行业”服务
让您省心、放心、是我们的服务宗旨
服务热线: 400-000-1116
官方直营
24小时服务
送货上门
免费咨询
安庆*殡仪【安徽省安庆市殡葬*服务】
发布日期:2022-02-16 访问数量:205

安庆*殡仪【安徽省安庆市殡葬*服务】

殡葬服务.png

安庆,简称“宜”,安徽省辖地级市,位于安徽省西南部,长江下游北岸,西接湖北,南邻江西,西北靠大别山主峰,东南倚黄山余脉,总面积13589.99平方千米,其中市区面积821平方千米 [1]  。截至2021年12月,全市下辖3个区、5个县、代管2个县级市。根据第七次人口普查数据,安庆市常住人口为416.5284万人 [43]  。2021年,安庆市实现地区生产总值2656.88亿元 [64]  。
安庆是国家级历史文化名城 [63]  、国家园林城市、国家森林城市、国家生态文明建设示范区 [62]  、中国优秀旅游城市、十大秀美之城 [59]  、全国绿化模范城市、全国文明城市 [1]  。地处中国华东地区,是长三角区域重点城市 [2]  、联动长三角与中部地区的区域重点城市 [60]  、皖江示范区节点城市 [61]  。
安庆素有“文化之邦”、“戏剧之乡”、“禅宗圣地”的美誉,是“桐城派”的故里,黄梅戏的两大发源地之一 [58]  ,京剧鼻祖徽班成长的摇篮,也是中国新文化运动先驱陈独秀、“两弹元勋”邓稼先、通俗小说大师张恨水等人的故乡。古皖文化、禅宗文化、戏剧文化和桐城派文化交相辉映,形成了独具特色的安庆文化。安庆是中国较早接受近代文明的城市,清咸丰十一年(1861年)曾国藩创办的安庆内军械所,制造了中国第一台蒸汽机和第一艘机动船。安徽省的第一座发电厂、第一座自来水厂、第一家电报局、第一部电话、第一条官办公路、第一个飞机场、第一个现代图书馆、第一所大学、第一张报纸都诞生于安庆 [1]  。

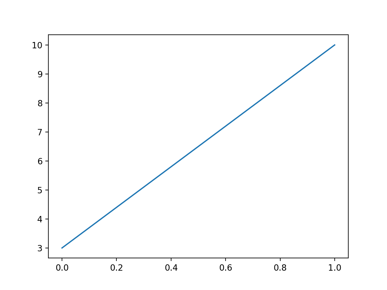
果我们不指定 x 轴上的点,则 x 会根据 y 的值来设置为 0, 1, 2, 3..N-1

实例

import matplotlib.pyplot as plt
import numpy as np

ypoints = np.array([3, 10])

plt.plot(ypoints)
plt.show()

以上代码输出结果为:

从上图可以看出 x 的值默认设置为 [0, 1]

再看一个有更多值的实例:

实例

import matplotlib.pyplot as plt
import numpy as np

ypoints = np.array([3, 8, 1, 10, 5, 7])

plt.plot(ypoints)
plt.show()

以上代码输出结果为:

从上图可以看出 x 的值默认设置为 [0, 1, 2, 3, 4, 5]

以下实例我们绘制一个正弦和余弦图,在 plt.plot() 参数中包含两对 x,y 值,第一对是 x,y,这对应于正弦函数,第二对是 x,z,这对应于余弦函数。

实例

import matplotlib.pyplot as plt
import numpy as np

= np.arange(0,4*np.pi,0.1)   # start,stop,step
= np.sin(x)
= np.cos(x)
plt.plot(x,y,x,z)
plt.show()

以上代码输出结果为:


安庆*殡仪安徽省安庆市殡葬*服务

相关文章
“尊敬生命,以人为本”本公司拥有一支年轻化,专业化,知识化,高水平的优秀服务团队。业务范围覆盖:从各档次寿衣骨灰盒及各种殡葬用品的批发零售到遗体穿衣整容,灵车长短途接运,墓地优化推荐,殡仪起灵,安葬服务等一系列全程一站式服务体系,全力打造一个市民首肯接纳的全新殡葬服务机构。
热门标签
官方公众号
24小时服务热线:400-000-1116