高素质高效率的“一站式殡葬行业”服务
让您省心、放心、是我们的服务宗旨
服务热线: 400-000-1116
官方直营
24小时服务
送货上门
免费咨询
安庆殡葬服务_丧葬用品_白事服务_灵堂布置_搭建灵棚_花圈寿衣店_安庆殡葬一条龙服务
发布日期:2022-02-16 访问数量:171

安庆殡葬服务_丧葬用品_白事服务_灵堂布置_搭建灵棚_花圈寿衣店_安庆殡葬一条龙服务

殡葬服务.png

战国时,复属楚。
秦,属九江郡。
西汉初,属淮南王国;高后四年(前184年),分封松兹侯国(今宿松县境)。
东汉初平四年(193年),庐江郡治迁皖县。
三国时,初属魏,后属吴。
东晋义熙年间(405—418年),分庐江郡置晋熙郡,于皖县旧地设怀宁县(治今潜山市)和新冶县(今望江县)。
南北朝至隋朝初期,先后设豫州、晋州、江州、熙州等。隋大业三年(607年),改熙州为同安郡,治怀宁,领怀宁、同安、太湖、宿松、望江5县。
唐武德四年(621年),改同安郡为舒州,隶淮南道。天宝元年(742年),改舒州为同安郡。至德二年(757年),同安郡改名盛唐郡。
五代十国,为舒州,治怀宁,仍领5县。先后属吴、南唐和后周。
北宋政和五年(1115年),置舒州德庆军。
南宋绍兴十七年(1147年),改德庆军为安庆军(安庆之名始于此年)。庆元元年(1195年),升舒州为安庆府,府治怀宁。嘉定十年(1217年),知府黄干筑新安庆城(在今潜山市境,一说在今安庆市区盛塘湾宜城渡)。景定元年(1260年),于宜城渡重建安庆城,怀宁县始迁附郭。安庆城自此府、县同城而治。
元至元十三年(1276年),改安庆府为安庆路。至治三年(1323年),划怀宁县清朝、玉照2乡,设置潜山县。安庆路领怀宁、桐城、太湖、宿松、望江、潜山6县。至正二十一年(1361年)八月,朱元璋改安庆路为宁江府,次年四月改为安庆府,仍领6县。
明永乐元年(1403年),安庆府直隶南京(又称南直隶)。
清顺治十八年(1661年),安庆府隶江南左布政使司(治江宁)。康熙六年(1667年),江南左布政使司改为安徽布政使司(俗称安徽省),仍寄治江宁。乾隆二十五年(1760年),安徽省治由江宁移驻安庆,安庆始为省会,自此省、府、县同城而治。咸丰三年(1853年),太平军占领安庆,清廷将省府迁庐州(今合肥),太平军改安庆府为安庆郡,咸丰十一年(1861年),安徽省府迁回安庆。同治四年(1865年),设安庐滁和道,道署驻安庆,光绪三十四年(1908年)裁撤。

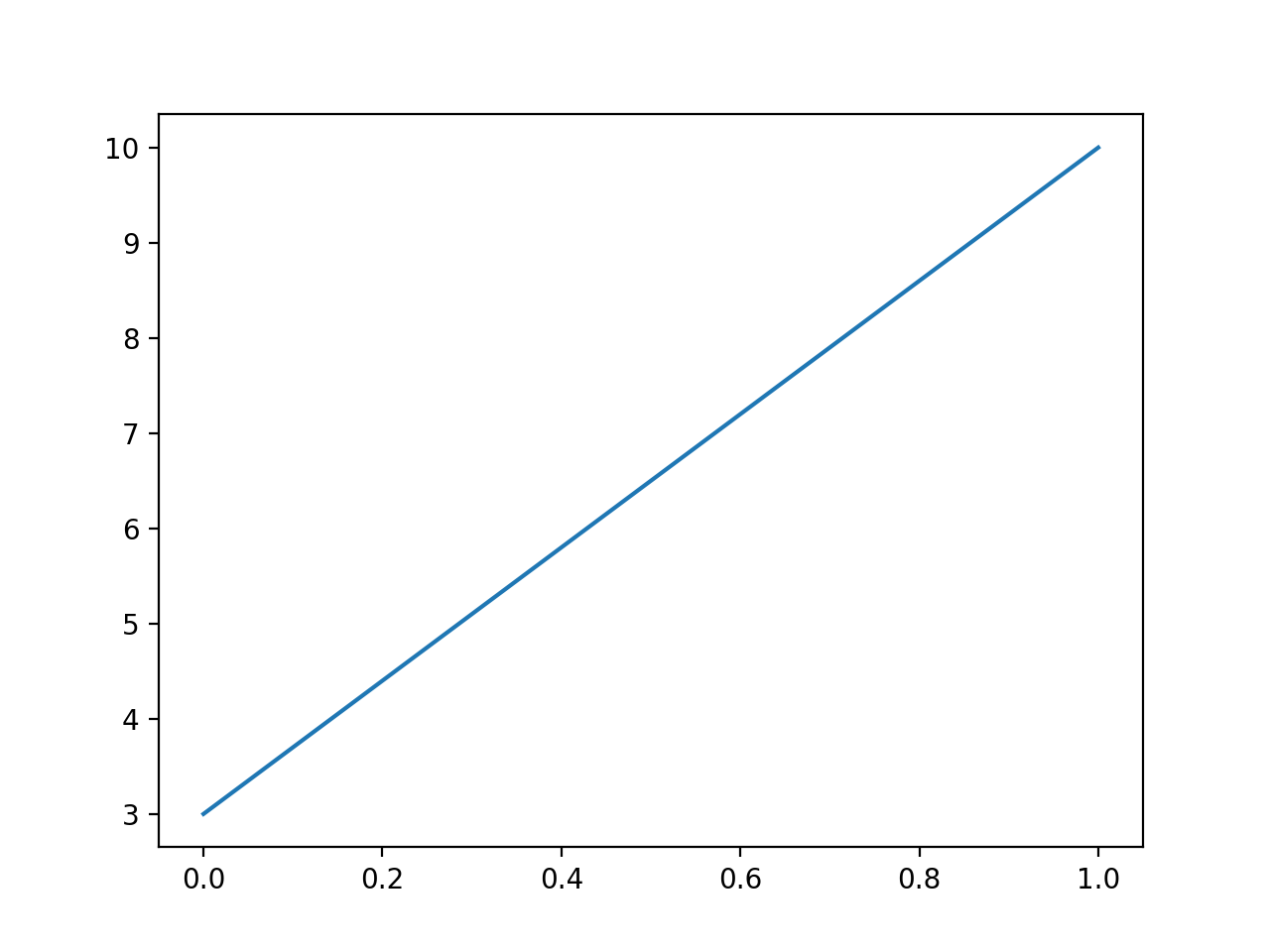
果我们不指定 x 轴上的点,则 x 会根据 y 的值来设置为 0, 1, 2, 3..N-1

实例

import matplotlib.pyplot as plt
import numpy as np

ypoints = np.array([3, 10])

plt.plot(ypoints)
plt.show()

以上代码输出结果为:

从上图可以看出 x 的值默认设置为 [0, 1]

再看一个有更多值的实例:

实例

import matplotlib.pyplot as plt
import numpy as np

ypoints = np.array([3, 8, 1, 10, 5, 7])

plt.plot(ypoints)
plt.show()

以上代码输出结果为:

从上图可以看出 x 的值默认设置为 [0, 1, 2, 3, 4, 5]

以下实例我们绘制一个正弦和余弦图,在 plt.plot() 参数中包含两对 x,y 值,第一对是 x,y,这对应于正弦函数,第二对是 x,z,这对应于余弦函数。

实例

import matplotlib.pyplot as plt
import numpy as np

= np.arange(0,4*np.pi,0.1)   # start,stop,step
= np.sin(x)
= np.cos(x)
plt.plot(x,y,x,z)
plt.show()

以上代码输出结果为:



安庆殡葬服务_丧葬用品_白事服务_灵堂布置_搭建灵棚_花圈寿衣店_安庆殡葬一条龙服务

相关文章
“尊敬生命,以人为本”本公司拥有一支年轻化,专业化,知识化,高水平的优秀服务团队。业务范围覆盖:从各档次寿衣骨灰盒及各种殡葬用品的批发零售到遗体穿衣整容,灵车长短途接运,墓地优化推荐,殡仪起灵,安葬服务等一系列全程一站式服务体系,全力打造一个市民首肯接纳的全新殡葬服务机构。
热门标签
官方公众号
24小时服务热线:400-000-1116