高素质高效率的“一站式殡葬行业”服务
让您省心、放心、是我们的服务宗旨
服务热线: 400-000-1116
官方直营
24小时服务
送货上门
免费咨询
宿州*殡仪【安徽省宿州市殡葬*服务】
发布日期:2022-02-16 访问数量:211

宿州*殡仪【安徽省宿州市殡葬*服务】

殡葬服务.png

宿州,别称宿城,安徽省辖地级市,建设为皖苏鲁豫四省交汇区域的新兴中心城市 [1]  ,打造省际毗邻区域中心城市 [2]  ,地处安徽省北部,位于长江三角洲地区 [3]  ,是安徽距离出海口最近的城市 [82]  。宿州襟临沿海,东、东北与宿迁和徐州接壤,南临蚌埠,西至西北与淮北、商丘和菏泽相邻 [1-2]  。截至2021年,宿州市下辖1个市辖区、4个县 [4]  ,总面积9939平方千米。 [82]  截至2020年11月1日,宿州市常住人口532.4476万人。 [81]  2020年,宿州市全年实现生产总值2045.0亿元,比上年增长3.9%。 [15] 
春秋时期“宋国迁宿国于此”是“宿州”的地名由来 [5]  。宿州是楚汉文化、淮河文化的重要发源地。宿州有蕲县古城遗址、小山口遗址、古台寺遗址。周朝时期,始建蕲邑。隋唐时期,因京杭大运河通济渠(汴河)段开通,置宿州 [6]  。北宋文学家苏轼在《南乡子·宿州上元》中,称宿州为“此去淮南第一州” [7]  。
宿州是第六届全国文明城市 [8]  、国家园林城市 [9]  、国家智慧城市 [10]  、“宽带中国”示范城市、“质量之光”年度质量魅力城市、国家森林城市 [11-12]  、安徽省文明城市 [13-14]  。宿州有皇藏峪、新汴河、五柳风景名胜区、宿州三角洲公园、闵子骞祠、乐天园、宿州古城墙等旅游景点,有闵子骞、子张、刘伶、嵇康、嵇绍等历史名人 [17]  [93]  。宿州号称云都,拥有中国华东地区最大的云计算数据中心。是CG动画集群渲染基地,中国5大量子通信节点城市之一。

果我们不指定 x 轴上的点,则 x 会根据 y 的值来设置为 0, 1, 2, 3..N-1

实例

import matplotlib.pyplot as plt
import numpy as np

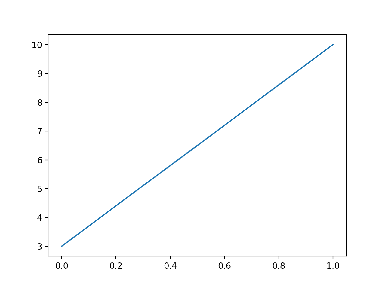
ypoints = np.array([3, 10])

plt.plot(ypoints)
plt.show()

以上代码输出结果为:

从上图可以看出 x 的值默认设置为 [0, 1]

再看一个有更多值的实例:

实例

import matplotlib.pyplot as plt
import numpy as np

ypoints = np.array([3, 8, 1, 10, 5, 7])

plt.plot(ypoints)
plt.show()

以上代码输出结果为:

从上图可以看出 x 的值默认设置为 [0, 1, 2, 3, 4, 5]

以下实例我们绘制一个正弦和余弦图,在 plt.plot() 参数中包含两对 x,y 值,第一对是 x,y,这对应于正弦函数,第二对是 x,z,这对应于余弦函数。

实例

import matplotlib.pyplot as plt
import numpy as np

= np.arange(0,4*np.pi,0.1)   # start,stop,step
= np.sin(x)
= np.cos(x)
plt.plot(x,y,x,z)
plt.show()

以上代码输出结果为:


宿州*殡仪安徽省宿州市殡葬*服务

相关文章
“尊敬生命,以人为本”本公司拥有一支年轻化,专业化,知识化,高水平的优秀服务团队。业务范围覆盖:从各档次寿衣骨灰盒及各种殡葬用品的批发零售到遗体穿衣整容,灵车长短途接运,墓地优化推荐,殡仪起灵,安葬服务等一系列全程一站式服务体系,全力打造一个市民首肯接纳的全新殡葬服务机构。
热门标签
官方公众号
24小时服务热线:400-000-1116